新闻
-
国产40GHz测试线,恒利泰发货速发!
凌晨两点,深圳某头部代工厂产线灯火通明。最后一台网络分析仪正在“跑”当天第3000块5G小基站PCBA。操作员小张把一根黑色2.92 mm柔性电缆往测试口一插——仪器底噪纹丝不动,反射被“吸收”得干干净净。他打了个...
-
化工事故年损百亿?谷东科技AR黑科技如何化险为夷?
化工行业年产值3.6万亿美元,背后却藏着触目惊心的安全隐患。数据显示,我国每年化工灾害事故高达百起,直接经济损失超百亿。在安全生产与数字化转型的双重压力下,传统手段已难以为继。而今,一项“黑科技”正在重塑行...
-
全国农技中心到广东调研智慧农业,丰农控股获高度认可
3月19日至22日,全国农业技术推广中心组织浙江、山东、广西、四川、陕西、广东等省农技推广部门领导专家,调研广东智慧农业。调研组以现场查看、座谈交流等方式,聚焦智慧果园,深入走访广州、韶关、河源、惠州、...
科技
-
G客 4力释放!耕升 GeForce RTX® 40系列GPU评测解...
2022年9月20日,NVIDIAGTC 2022主题演讲在美国加利福尼亚州圣克拉拉举办。在本次主题演讲中,无数玩家和创作者们期待的GeForceRTX®40系列GPU和NVIDIA®DLSS 3正式发布,为玩家和创作者带来巨大的性能提升。 &n...
-
“破圈”的协作机器人|看越疆如何赋能新商业!
协作机器人以革新的人机交互技术,打破了传统机器人应用场景的边界,由于安全易用,灵活智能等先天优势,协作机器人在越来越多的场景下释放出巨大潜能,从工业到商业应用快速延伸,势如破竹,触发了前所未有的机遇。 ...
-
用高科技替代除草剂 保障粮产与食品“双安全”
“新冠肺炎疫情迅速蔓延全球,一些国家和地区正在加强贸易管控。对于我国粮食安全同样带来严峻考验。”近日,在江苏扬州江都区宜陵镇北斗导航数字化精准化物理除草新技术现场会上,扬州大学机械工程学院张瑞宏教授...
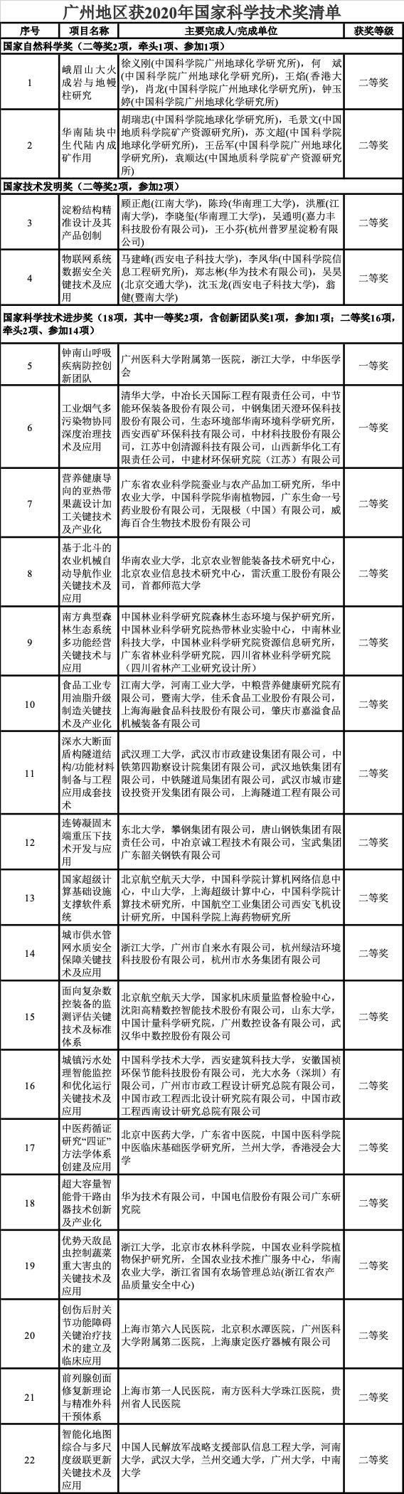
广州斩获22项国家科学技术奖,它的“科创密码”是……
发布时间:2021/11/04 新闻 浏览:260
11月3日,2020年度国家科学技术奖励大会发布国家科学技术奖获奖名单。在这个全国科技界一年一度的“大考”中,广州再次交出了靓丽的成绩单:获奖22项,占全省61.11%,钟南山呼吸疾病防控创新团队斩获全国唯一创新团队奖。
记者梳理发现,广州所获的国家科技奖凸显出三大特点:数量比重稳步增长,奖项成色十足;院士团队领衔攻坚,成为国奖“常客”;获奖领域多样,生命健康、信息技术、智能制造亮点纷呈。

看数量:占全省获奖比重上升
2020年国家科学技术奖三大奖种中,广州获得了2项自然科学奖(占全省100%),2项技术发明奖(占全省33.33%),18项科技进步奖(占全省64.29%)。
在国家科学技术奖通用项目总体授奖数量减少的情况下,广州获奖比例占全国比例保持稳定,占全省比重由2019年的56.25%上升为61.11%,广东省牵头获奖的7个项目中,广州市占4项,且获得全国唯一的创新团队奖。
数据显示,广州近3年来已斩获科技进步奖特等奖等国家科学技术奖项70项,凸显广州科技创新实力节节攀升。

看质量:两个院士领衔获奖
看数量,更要看含金量。新冠肺炎疫情发生以来,广州科技聚力攻关表现亮眼,广州医科大学附属第一医院钟南山院士领衔的“钟南山呼吸疾病防控创新团队”获得了2020年度创新团队奖,这是2020年度全国唯一获此殊荣的创新团队,也是广东首次获得该奖项。此外,广东省中医院、广州医科大学附属第二医院、南方医科大学珠江医院等医疗卫生机构参与的3个项目获得科技进步奖。
透过北斗系统这一“千里眼”,“无人农场”成为可能。中国工程院院士、广东农村科技特派员、华南农业大学教授罗锡文通过提高农业机械化和智能化水平,把中国人的饭碗牢牢端在自己手中。他主持的“基于北斗的农业机械自动导航作业关键技术及应用”项目获得2020年度国家科技进步奖二等奖。
今年是自华南理工大学陈克复院士团队获得了2019年度科技进步奖一等奖来,广州再有两位院士获奖。作为当之无愧的华南地区科学研究中心,广州汇聚了“两院”院士119人,拥有全省80%的高校、70%的国家重点实验室、近60%的省重点实验室。
“头雁”领飞,“雁阵”乘风,这些都是广州科技的底气。

看领域:重点产业创新蓬勃
纵观获奖名单,广州在2020年国家科学技术奖三大奖种——自然科学奖、技术发明奖、科学技术进步奖上均有斩获,这与广州科技工作“科学发现、技术发明、产业发展、人才支撑、生态优化”的全链条发力息息相关。
从获奖主体分析,高校、科研院所的表现出彩,全省两项自然科学奖均为广州科研院所获得。企业表现也引人注目:在广州获得的18项科技进步奖中,广州企业牵头或参与的有6项,充分反映了企业以市场需求为牵引,加大科研投入,突破关键技术,对产业的支撑能力也不断提升。
从获奖领域分析,生命健康、信息技术、智能制造是广州科研团队取得“国字号”成果的三大重点领域,侧面反映广州围绕重点产业布局科技创新资源的“成绩单”。
生命健康方面,广州是全国三大医疗资源重镇之一。此次国家科学技术奖,除钟南山院士所在的广州医科大学附属第一医院取得创新团队奖外,广东省中医院、广州医科大学附属第二医院、南方医科大学珠江医院等医疗卫生机构参与的3个项目获得了科技进步奖。
信息技术方面,中山大学参与的“国家超级计算基础设施支撑软件系统”项目和中国电信股份有限公司广东研究院参与的“超大容量智能骨干路由器技术创新及产业化”均取得科技进步奖二等奖。暨南大学翁健参与的“物联网系统数据安全关键技术及应用”项目获得技术发明奖二等奖。
智能制造方面,广州科研团队围绕工业发展和人民福祉需求取得了多项成就。特别让人惊喜的是在“水”这一与民生密切相关的领域——广州水投集团所属广州市自来水有限公司参与的“城市供水管网水质安全保障关键技术及应用”和广州市市政工程设计研究总院有限公司(以下简称为“广州市政总院”)参与的“城镇污水处理厂智能监控和优化运行关键技术及应用”等两个项目均获得国家科技进步二等奖。
“我们在项目中的角色是把理论科研成果融入工程技术应用研究,让理论走向实践。”广州市政总院副总经理王广华表示,在市政工程领域广州有一批全国领先的原创成果,例如地下式污水厂的建设、城市大口径排水系统工程等,通过科技投入,让老百姓切实感受到水环境的改善。
▶获奖案例◀
“顶天”“立地”的钟南山团队

广州医科大学第一附属医院介绍,获得殊荣的创新团队由钟南山院士、何建行教授、冉丕鑫教授领衔,现有成员50人。团队的历史可回溯至1971年。为响应周恩来总理提出的“加强对慢支炎及肺心病防治”号召,广州医科大学第一附属医院当年成立“慢支炎防治小组”,其研究成果于1978年获得全国科学大会奖。在此基础上,“广州呼吸疾病研究所”于1979年成立,呼吸疾病防控创新团队正式组建,成为中国最早的呼吸疾病研究团队之一。
团队以实事求是、敢医敢言、生命至上的科学态度为指导思想,以社区防控、早诊早治、精准治疗为抓手,围绕“呼吸疾病发生发展的流行病学特征、分子机制及早诊早干预”这一关键科学问题进行研究,实现了医疗科研的“顶天”“立地”“为人民”。
“顶天”——在国家急需领域紧盯国际前沿,研发了针对呼吸疑难重症的新技术、新诊疗、新方法、新药物。在国际上领先提出“隐匿性哮喘”“肺癌全链条式精准个体化治疗方案”“无管(Tubeless)手术”“慢阻肺早期干预与综合防控”等新理念,构建了国际领先的突发呼吸道传染病防控模式、肺癌术后风险物预测模型及慢阻肺早期干预与综合防控的社区模式。更值得关注的是,作为防治中国呼吸道烈性传染病的主力军,团队建立了国际先进的新发呼吸道重大传染病“防-监-治-控”链式周期管理体系,多次在重大呼吸道传染病疫情中主动承担救治重症患者的艰巨任务。
“立地”——研发适合国情的防诊治手段和药物,让医学研究真正惠及普通民众。例如在肺癌微创治疗领域,建立了以无管手术为核心的全链条式肺癌微创根治术体系,广泛运用于肺癌防、诊、治疗及预后;创建了早期肺癌的无创高敏感度(80%)筛查平台,让三分之一的患者免受不必要的化疗,使肺癌长期生存率提高了6%。
把“无人农场”推广到全国的罗锡文团队

辽阔的田野中,空无一人,只有无人农机自动作业……在广州市的“无人农场”中,有这样一批机器人,它们能在人不进入稻田的情况下,自主完成耕、种、管、收的无人化作业。
从2004年起,罗锡文团队在国内率先开展了基于卫星定位的农业机械自动导航作业技术的系统研究,突破了导航定位、路径跟踪、电液转向、电机转向、速度线控、机具操控、自动避障、主从导航、车载终端和系统集成等十项关键技术,取得了三大创新成果:
实现精准定位,采用北斗卫星定位技术和融合定位算法,农机上还配有姿态传感器,突破了复杂农田环境下农机自动导航作业高精度定位和姿态检测技术,定位精度小于2厘米。
探索路径规划,规划拖拉机出入农机库、机库与田块间运移和田间自主作业,田间作业路径跟踪控制精度小于2.5厘米。
实现自动作业,通过分布式农机自主作业系统,将转向控制、油门调节、机具升降、动力换挡自动操纵控制装置有效集成,实现了水稻无人农场自主旋耕作业。
通过使用该项技术,无人农场已经实现“耕种管收”全过程无人化。目前,这项技术成果已经用于水稻、棉花、小麦、玉米等作物生产,并在新疆等十个省区应用,累计推广农机自动导航作业产品2679套。仅2017年至2019年累计应用面积就达871.5万亩,节本增收10.79亿元,经济效益显著。该成果已获授权发明专利17件,制定技术标准1件,发表学术论文46篇(SCI/EI 33篇)。
据第三方评价,该项目成果总体达到了国际先进水平,其中水田自动导航作业和主从导航作业居国际领先水平,满足了旱地/水田耕整、种植、植保和收获等环节精准作业需要,打破了国外技术垄断,保障了我国农机导航装备的自主安全可控,引领了我国农机导航技术的创新发展,为我国智慧农业提供了重要支撑。

农业科学家20年“炼”出荔枝龙眼“精华”
荔枝、龙眼、苦瓜和葛根这些亚热带果蔬,大多是新鲜销售,很少见到精深加工的产品。种植亚热带果蔬的综合效益不高,长期困扰着产业发展。
广东省农业科学院蚕业与农产品加工研究所蚕业与农产品加工研究所张名位研究员扎根该领域研究近20年,创建了亚热带果蔬营养功能食品精准加工科学基础与关键技术,项目获得国家科技进步二等奖。
针对亚热带果蔬活性成分复杂、健康功效机制不明晰的问题,项目明确了多糖、多酚、三萜是荔枝、龙眼、苦瓜、葛根的主要活性物质,确证了龙眼、荔枝活性多糖调节肠粘膜免疫,荔枝、葛根多酚保护酒精性肝损伤和苦瓜三萜-多糖协同调节糖代谢等健康功效,并发明了多个技术,创制出系列功能食品新产品。

项目还创建了促进多糖-蛋白复合物形成并增强多糖免疫调节活性的龙眼、荔枝变温节能干燥-冷冻超微粉碎的龙眼、荔枝全粉制备技术,研发出苦味抑制结合微胶囊包埋的低苦味苦瓜全粉制备技术,并以上述果蔬全粉为基质,设计创制出适于肠道损伤、糖代谢异常等人群食用的特医特膳食品新产品,在全国1000多家医院临床应用,显著改善患者营养水平,缩短病程。
项目整体技术达国际领先水平,获授权发明专利35件,获中国专利银奖和广东专利金奖各1项,发表SCI论文86篇,研发新产品28个,获保健食品批文7个,技术和产品在全国10余家龙头企业推广应用,取得了显著社会经济效益。
工程科研让市民从“有水喝”到“喝好水”
当供水管网正在老化,如何防止管网对水质的污染?如何以数据驱动、以智慧运营,让城镇污水处理更高效、更环保?对以上问题进行了多年的研究,广州两项与“水”有关的成果获得国家科学技术进步奖二等奖。
在“城市供水管网水质安全保障关键技术及应用”项目中,广州水投广州自来水公司是项目第二完成单位,负责开发管网优化水力建模技术、管网诊断与优化改扩建技术,建设广州市芳村地区供水管网优化布局改造示范工程等,还构建了首个供水管网水力水质实时监控分析与调度系统,为保障供水管网水质安全提供了从硬件、软件到系统的整体关键技术的支撑,实现让市民从“有水喝”向“喝好水”的转变。

广州市政总院参与的“城镇污水处理厂智能监控和优化运行关键技术及应用”项目,则突破了微生物活性实时监测、微生物多维呼吸图谱、智能优化控制等核心技术,构建了集优化设计、实时监测、智能控制与智慧运行为一体的城镇污水处理技术体系,将污水处理由经验依赖的粗放运营提升为数据驱动的智慧运营,提高了污水处理厂的运行效率、经济性和稳定性。
上一篇: 深圳摘得13项国家科技奖